山西4地入选!全国区域优秀案例名单发布
山西经济日报
浏览量
全文389个字
阅读约需 分钟




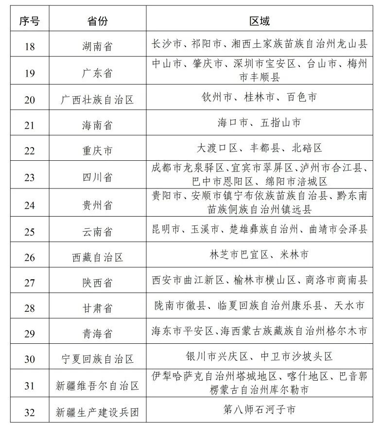
为深入贯彻党的二十大和二十届历次全会精神,认真落实《教育强国建设规划纲要(2024—2035年)》《全民阅读促进条例》部署要求,持续深化青少年学生读书行动,教育部组织开展了2025年全国青少年学生读书行动区域优秀案例征集活动。经各省级教育行政部门推荐、教育部审核,共99个案例入选。
全国青少年学生读书行动区域优秀案例征集活动自2023年启动以来,已连续开展三年。活动聚焦“书香校园”建设、阅读资源优化、阅读素养培育、科技赋能阅读创新、阅读成果转化等重点领域,总结推广各地实践探索和创新举措,为深入实施青少年学生读书行动提供可复制、可推广的典型经验。
下一步,教育部将依托国家智慧教育读书平台等渠道,加大优秀案例宣传推介力度,充分发挥示范引领作用,持续营造爱读书、读好书、善读书的浓厚氛围。