构建“天空地一体”化监测网络,精准支撑生态保护监管
山西省公布第一批省级生态质量综合监测站名单
原创
山西日报客户端
浏览量
全文552个字
阅读约需 分钟
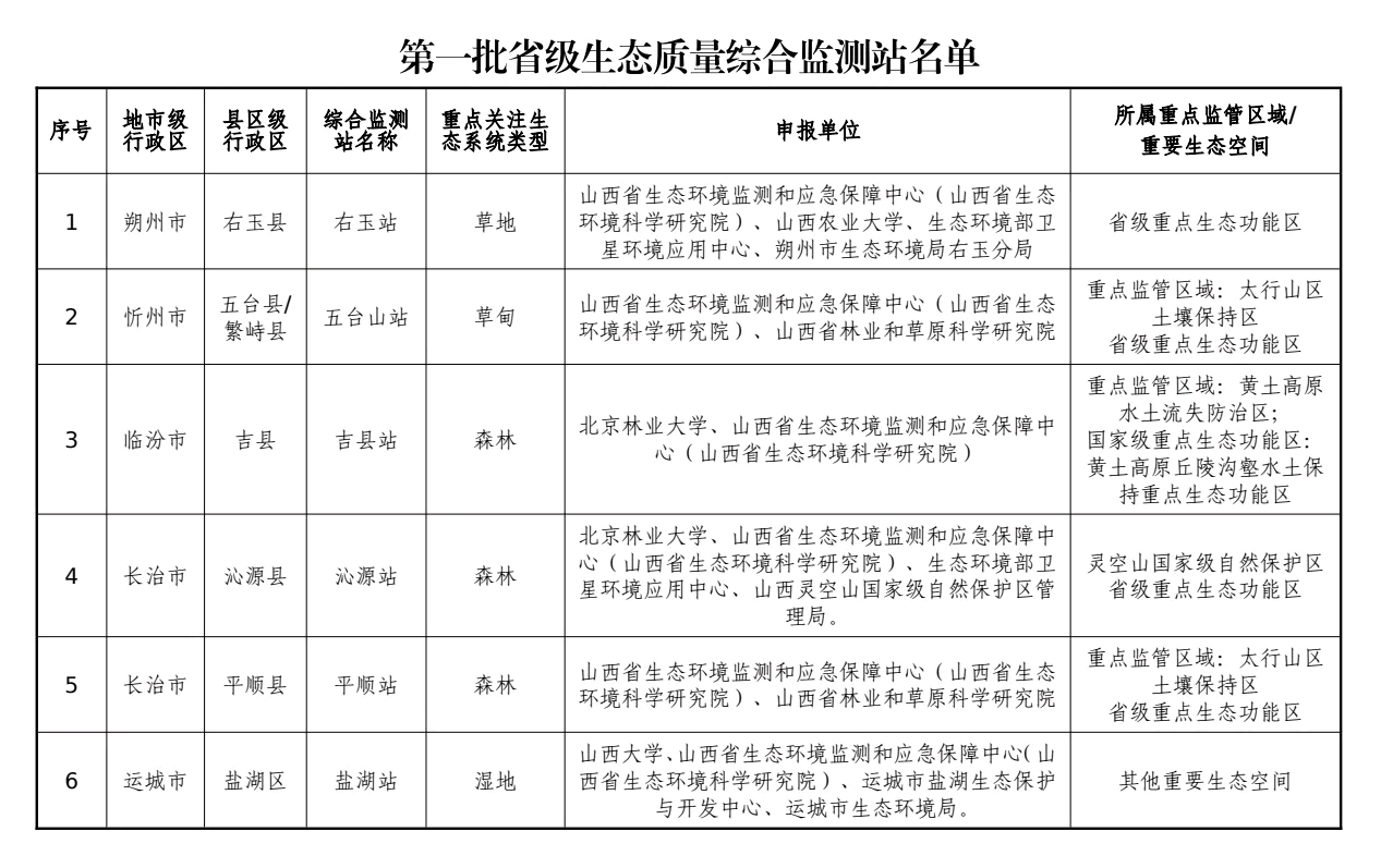
为提升生态环境精准监管能力,构建山西省生态质量地面监测网络,省生态环境厅日前公布了第一批省级生态质量综合监测站(以下简称综合站)名单,朔州右玉站(草地)、忻州五台山站(草甸)、长治沁源站(森林)、长治平顺站(森林)、临汾吉县站(森林)、运城盐湖站(湿地)6站入选。
综合站是生态质量监测网络的重要组成部分,在区域生态质量监督监测与评价工作中发挥“控制性”作用,主要任务是“样地监测、积累数据;天地一体、地面验证;发现问题、服务监管;专题研究、培养人才”。省生态环境厅近日组织开展了第一批省级生态质量综合监测站遴选工作。通过前期调研和实地踏勘,综合考虑站点申报条件、站点所处区域和联合单位合作意向,并经专家技术评审,最终确定6个站为第一批省级生态质量综合监测站。

省生态环境厅要求相关单位进一步加强综合站能力建设、制度建设和人才队伍建设,统筹推进综合站建设与生态质量监测、生态保护监管等工作相融合,不断完善软件硬件设施和监督监测业务体系,逐步形成务实高效的综合站管理运行机制,切实提高生态质量监督监测水平,大幅提升主动发现生态破坏问题的能力,精准支撑生态保护监管,构建“天空地一体”化生态质量监测网络,为全省生态保护提供精准数据支撑。
©山西日报社版权所有。未经许可,请勿转载使用。授权转载转发平台,请注明出处。