中央生态环境保护督察组群众信访举报转办和边督边改公开情况一览表(第24批 2025年6月29日)
原创
山西日报
浏览量
6月29日,我省公布第二十四批群众信访举报转办和边督边改公开情况。
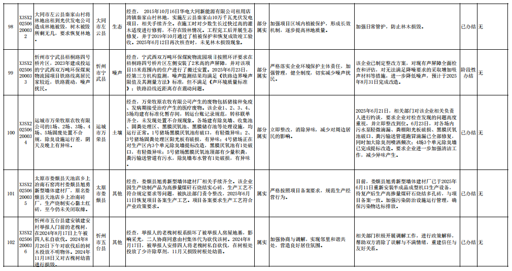
截至6月29日,中央第一生态环境保护督察组向我省交办的第二十四批群众信访举报件111件,各责任单位均按要求上报调查处理情况。其中,已办结94件,阶段性办结17件,按照有关规定予以公开。



















