和府捞面宣称“中式面馆第一品牌”被罚
中国新闻网
浏览量
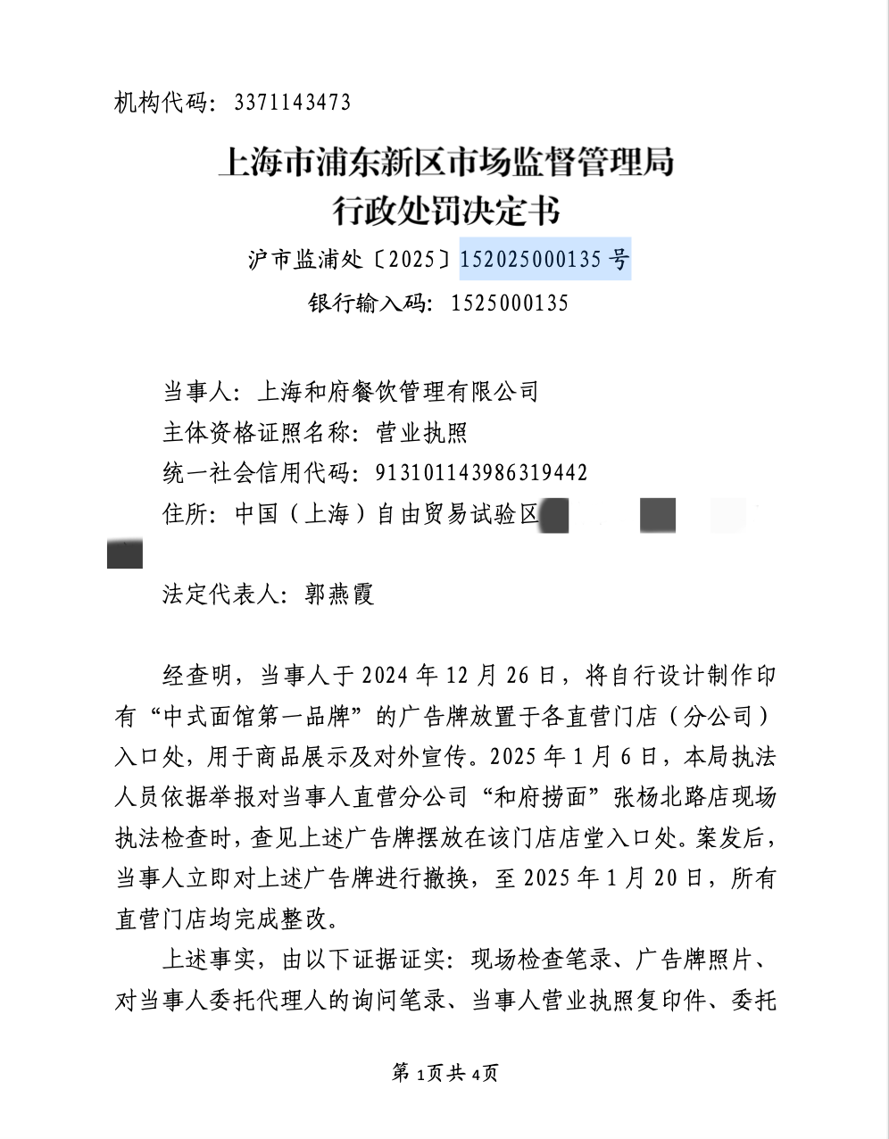
山西日报客户端综合报道 上海市市场监督管理局网站显示,近日,上海和府餐饮管理有限公司,因发布广告使用国家级、最高级、最佳等用语,违反广告法,被上海市浦东新区市场监督管理局罚款3万元。

行政处罚决定书显示,经查明,当事人于2024年12月26日,将自行设计制作印有“中式面馆第一品牌”的广告牌放置于各直营门店(分公司)入口处,用于商品展示及对外宣传。2025年1月6日,执法人员依据举报对当事人直营分公司“和府捞面”张杨北路店现场执法检查时,查见上述广告牌摆放在该门店店堂入口处。案发后,当事人立即对上述广告牌进行撤换,至2025年1月20日,所有直营门店均完成整改。